大豆(学名:Glycine max)は、植物由来の食品、食用油、および飼料に添加されるタンパク源として、またバイオ燃料のエネルギー源として幅広い用途に用いられており、世界各地での生産量が増加しています。需要の増加を受け、規制当局や 2023 EU 森林破壊防止規則などの認証制度では、大豆が持続可能な方法で調達されていることを証明するよう義務付けています。原産地の判別を行うことで、これらの規制を遵守し、違法な森林破壊への関与を防止し、持続可能性および食品表示に対する消費者の信頼を守ることができます。原産地の偽装表示は、食品業界で最もよく見られる不正行為の 1 つです。原産地の確認は、生産業者にとって製品価値を守り、サプライチェーン管理における説明責任を示す手段となります。
元素フィンガープリンティングで農作物の原産地を同定する方法
グローバルサプライチェーンは複雑なため、従来のように農作物の原産地を文書や証明書だけで識別するのは容易ではありません。こういった課題から、原産地を確認し、トレーサビリティを強化するための高度な方法が開発されました。
大豆などの農作物の元素組成には、土質、気候条件、農業生産方式など、その成長環境が反映されます。Agilent ICP-MS は、分析スピードに優れ、多元素測定が可能であり、広いダイナミックレンジを備えていること、また低い検出下限を達成でき、スペクトル干渉を低減できることから、このような研究に広く用いられています。ICP-MS メソッドを Agilent Mass Profiler Professional ソフトウェア(MPP)などの高度なデータ解析ツールと組み合わせれば、米や茶などの農作物サンプルについて、その原産地を反映した高精度の多元素プロファイリングを行えます(図 2)1,2,3。
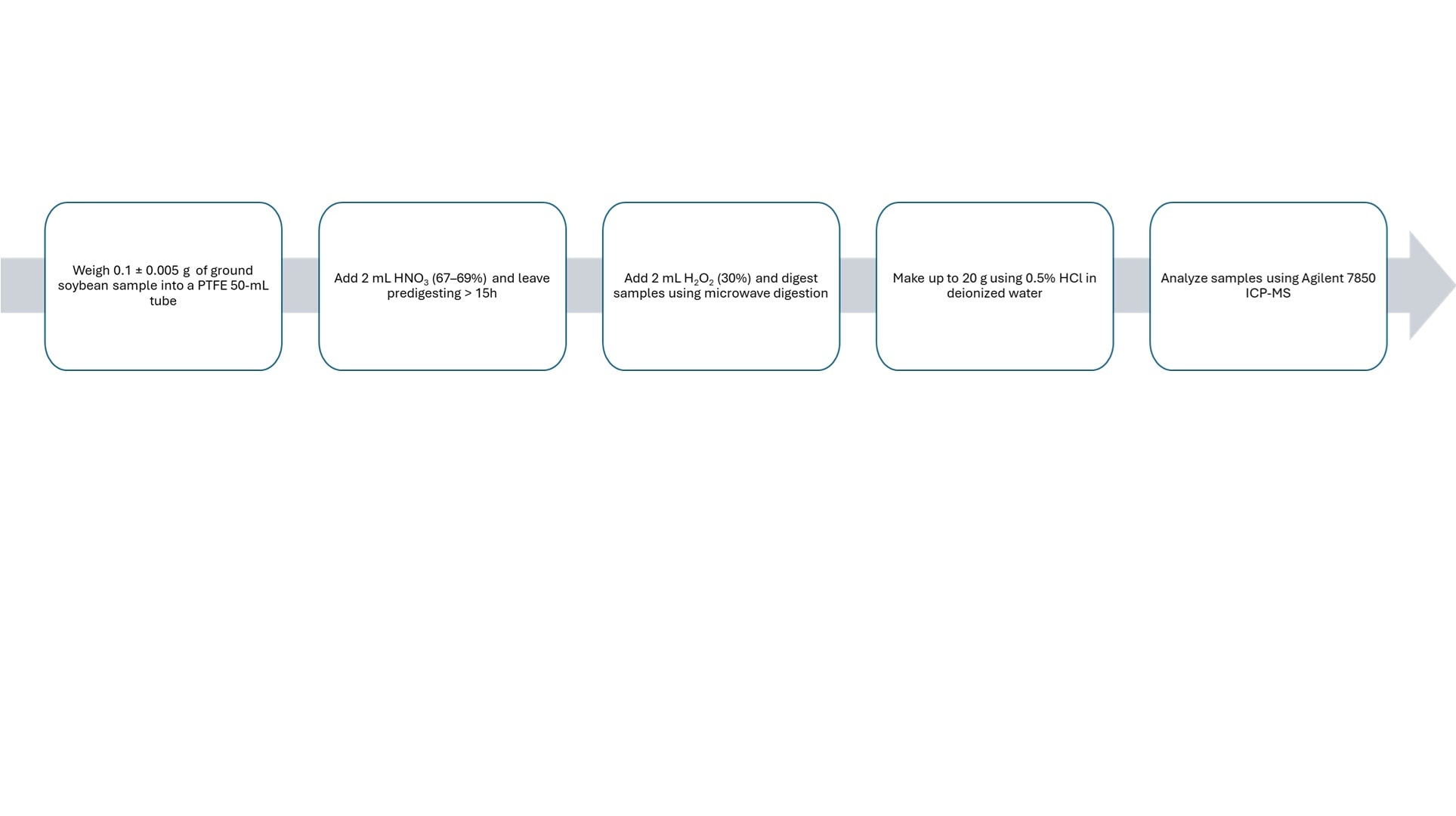
大豆の ICP-MS 分析に用いた分析ワークフロー
今回の研究では、330 種類の大豆サンプルを主要生産国 7 か国(ブラジル、米国、アルゼンチン、パラグアイ、中国、インド、カナダ)から 4 つの生育期にわたって収集しました。これらのサンプルを、ORS4 コリジョンリアクションセルを搭載した Agilent 7850 ICP-MS で分析しました。そのワークフローを図 3 に示します。
MPP ソフトウェアによるデータ解析
330 種類の大豆サンプルで測定した 40 元素の元素データを組み合わせて MPP ケモメトリックスソフトウェアにインポートし、統計解析を実施しました。ホウ素(ノーガス)を除くすべての元素について、ORS4 をヘリウムモード(He KED)で使用してデータを取り込みました。MPP ソフトウェアは、t 検定、分散解析(ANOVA)、モデル構築アルゴリズム、箱ひげ図、相間解析、クラスタ解析など、幅広い統計ツールと可視化ツールを備えています。
原産地にもとづいて大豆サンプルグループ間の違いを特定するために、p 値のカットオフ値を 0.05 として主成分分析(PCA)を実行しました。元素プロファイルにおける主な分散を、最初の 3 つの主成分であるPC1(Nd、Sm、Gd)、PC2(B、Co、Zn)、および PC3(Ni、Cr、Cd)で捉えました。元の大豆サンプルでは、これらの元素の濃度が 1 桁の μg/kg(ppb)から mg/kg(ppm)のレベルにおよびました。このことから、広い濃度範囲にわたって正確な分析が可能な 7850 ICP-MS の利点が明らかになりました。
クラス予測解析
クラス予測分析は、未知サンプルを事前定義されたグループに客観的に割り当てるパワフルな手法です。MPP ソフトウェアは複数のクラス予測アルゴリズムを備えています。今回の研究では、大豆サンプルの原産地をその元素組成にもとづいて同定する予測モデルを開発するために、線形判別分析(LDA)を選択しました。
7 か国の大豆が偏りなく表されるように、データセットをランダムにトレーニングセット(80 %)とテストセット(20 %)に分割しました。まず、トレーニングセットを使用して、事前定義された原産地グループを最も正確に区別できる元素の線形の組み合わせを特定し、モデルを開発しました。その際、サンプルの区別とクラスタリングを視覚的に評価するために、LDA スコアプロットを使用しました(図 4)。
次に、66 種類の未知サンプルから成るテストセットを使用して、モデルの分類精度を評価しました。その結果、LDA モデルにより、66 種類のサンプルのうち 64 種類の原産地が正しく割り当てられ、信頼度尺度は 0.226~0.947 でした。これは、原産地が 98.5 % の確率で正しく予測されたことを意味し、モデルの有効性と信頼性を表しています。
以上の結果から、大豆原産地の確認、サプライチェーンの透明性の確保、食品偽装への対策、および持続可能な農業慣行の支援において、ICP-MS とケモメトリックスモデルが拡張性と信頼性に優れた有望なソリューションであることが明らかになりました。
参考文献:
- Xu, F. et.al.Authenticating Rice by Elemental Profiling Using ICP-MS and Statistical Modeling, Agilent publication, 5994-4043EN
- Jain, V.; Dong, S.; Kanrar, B. Authenticating Geographical Origin of Tea Using ICP-MS and Agilent Mass Profiler Professional Software, Agilent publication, 5994-4583EN
- Jain, V; Dong, S; Sen, P.; Kar, Prasenjit.Using ICP-MS Trace Element Fingerprint and MPP to Confirm the Region of Origin of High-Value Indian Teas, Agilent ICP-MS Journal, 91, 2023, 5994-5585EN
詳細はこちら
Aparicio-Muriana, M.M., Hong, Y., Chilaka, C.A. et al.Mapping the global origins of soybean: a study using ICP-MS and chemometrics. npj Sci Food 9, 2025, 263, https://doi.org/10.1038/s41538-025-00630-5
2021 年 4 月 Thought Leader Award 受賞者 - アジレントのユニバーシティリレーションズ






